被讚阿美族廚神!金鐘主持人爆「下手女兒朋友」遭判刑 認了動色心「4度謝罪求和解」聲明文曝光
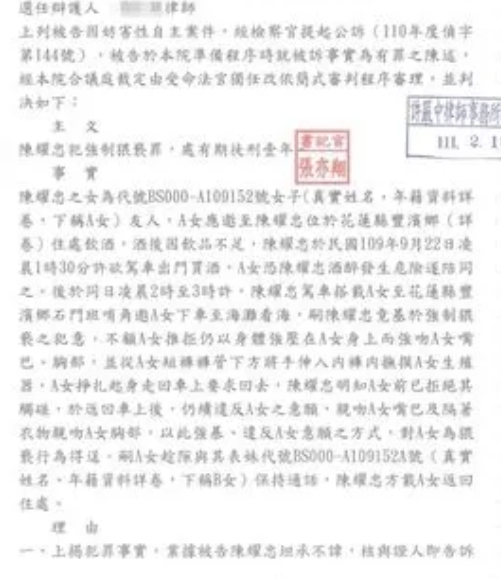
陳耀忠在臉書發出聲明,表示根據媒體披露的判決都屬實,並表示事情發生就會承擔,絕對不會逃避責任,並表示對於年長的母親及年幼的孩子、家人朋友們,造成不安跟難過,致上最深的歉意,也不奢求得到原諒,只希望可以表達自己的反省跟真誠,也會接受法律的制裁。


Advertisements
圖、影片來源:《ETtoday》、TVBS NEWS
沒想到會發生這樣的事情...只希望受害女可以早點好起來...
資料來源:《ETtoday》